智慧大课堂
个人中心
搜索
智慧大课堂
中考物理必考知识点复习提纲
来源:中华大课堂
初中资料
初物
阅读原文
阅读6242
分享
下一篇:
中考物理力学必考知识点
上一篇:
中考物理选择题考点及答案
发表评论
登录评论
匿名评论
提交
提交
首页
交费须知
网站简介
在线留言
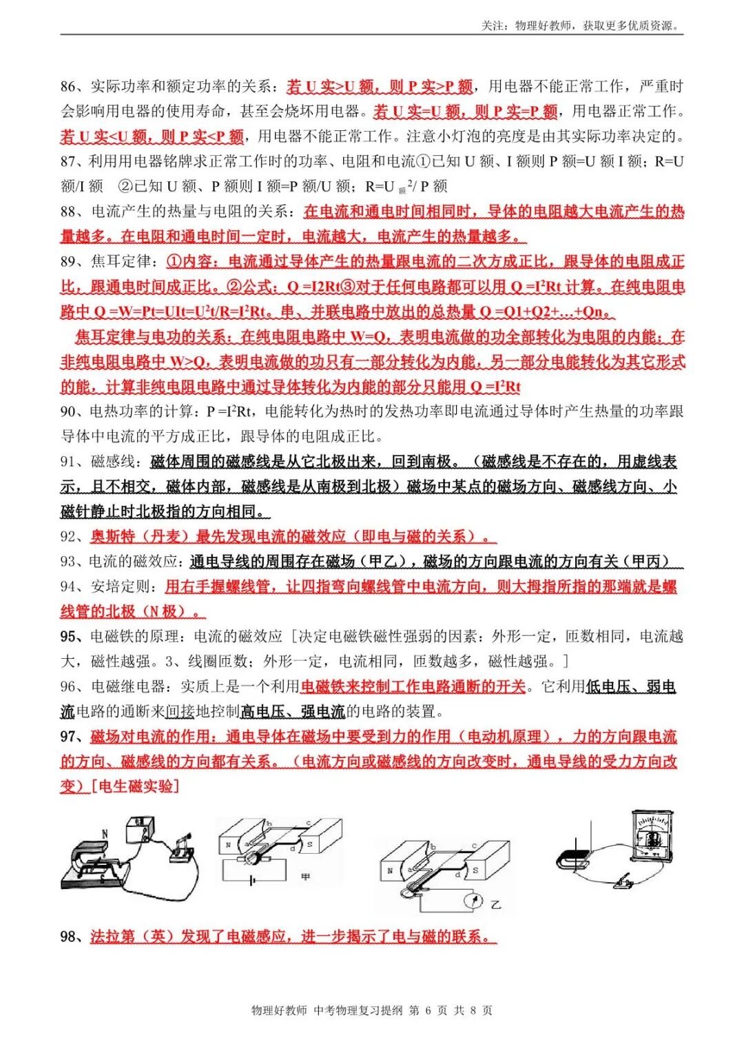
电话咨询